编者按:九层之台,始于累土,四载潜心,方有小成。金融论文是结合现实经济活动中出现的金融问题加以研究 并将研究成果描述出来的过程。大学四年转瞬即逝,hy590海洋之神检测中心又一批学子们完成了他们的高质量毕业论文。由于现实经济活动可能涉及范围较广,需考虑的因素较多,为了让金融学子们能够更好的了解我们所能学习到的知识,以及对后世大家在金融行业的造诣不断走深,在此展示hy590海洋之神检测中心优秀学子们的毕业论文献礼毕业季。
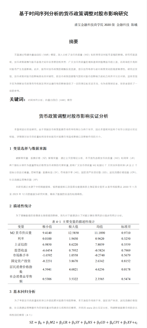
毕业论文这一痛并快乐的考验,虽然青涩,却是每一位大学学子青春时代最有价值的学术起点。在毕业季到来之时,公司微信公众号将陆续推出高质量本科毕业论文集萃,通过示范、带动与辐射作用,促进各专业各年级同学交流学习。





